Instance Verification Kit (IVK)
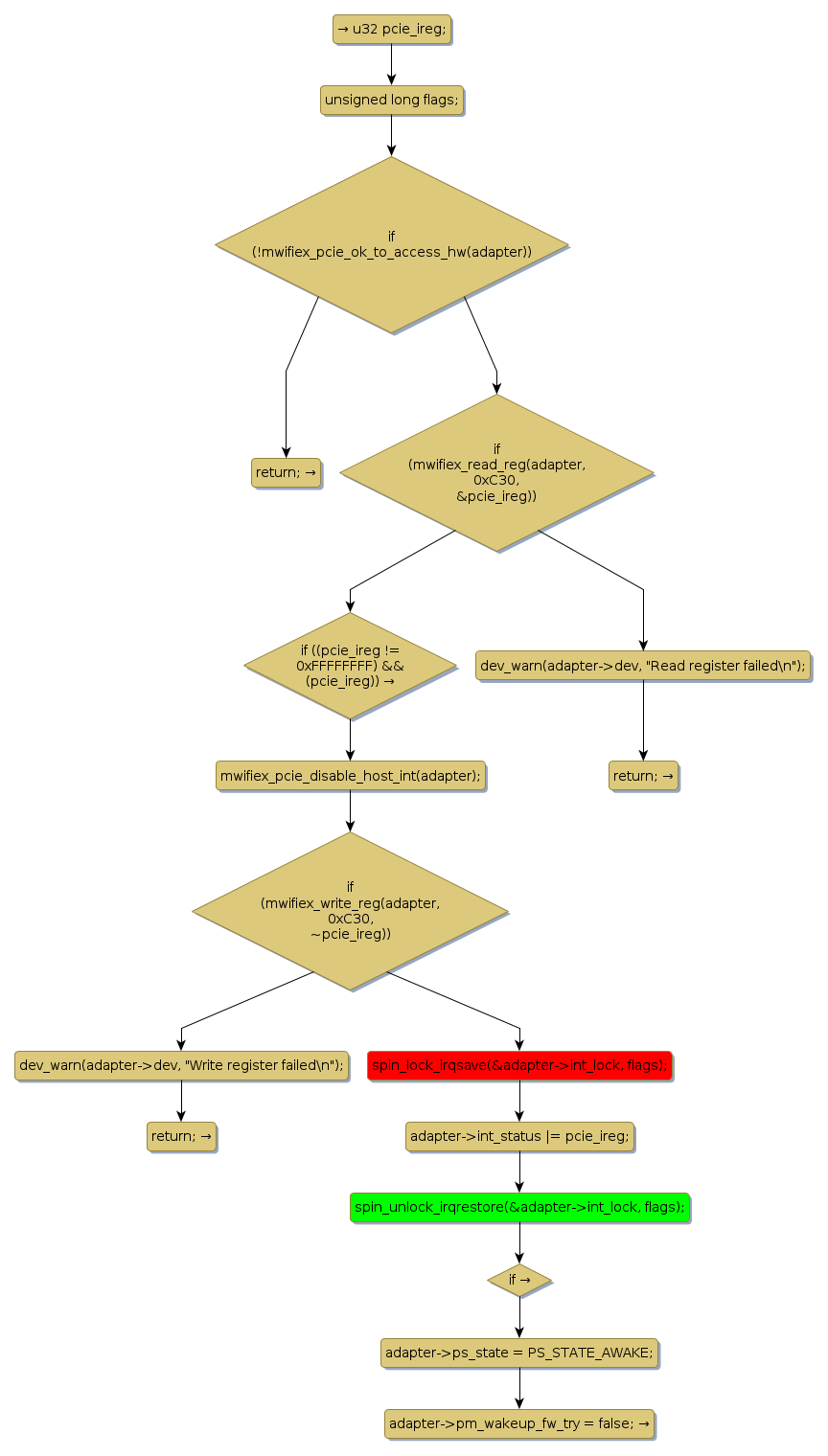
spin lock @ [55278+45+/linux-3.19-rc1/drivers/net/wireless/mwifiex/pcie.c]
Instance Signature: int_lock
|
The Matching Pair Graph:
|
|
Function Name
|
Control Flow Graph (CFG)
|
Events Flow Graph (EFG)
|
Source Correspondence
|
|
mwifiex_interrupt_status
|
|
|
[54708+24+/linux-3.19-rc1/drivers/net/wireless/mwifiex/pcie.c]
|